97国际
信息果真
Information
党建谋划
Party Building
品牌文化
Brand Culture
可一连生长
Sustainable development
科技制造
Technology
产品服务
Product Service
English
产品库
品种故事
防伪盘问
药物警戒
位置:
首页
产品服务
产品库
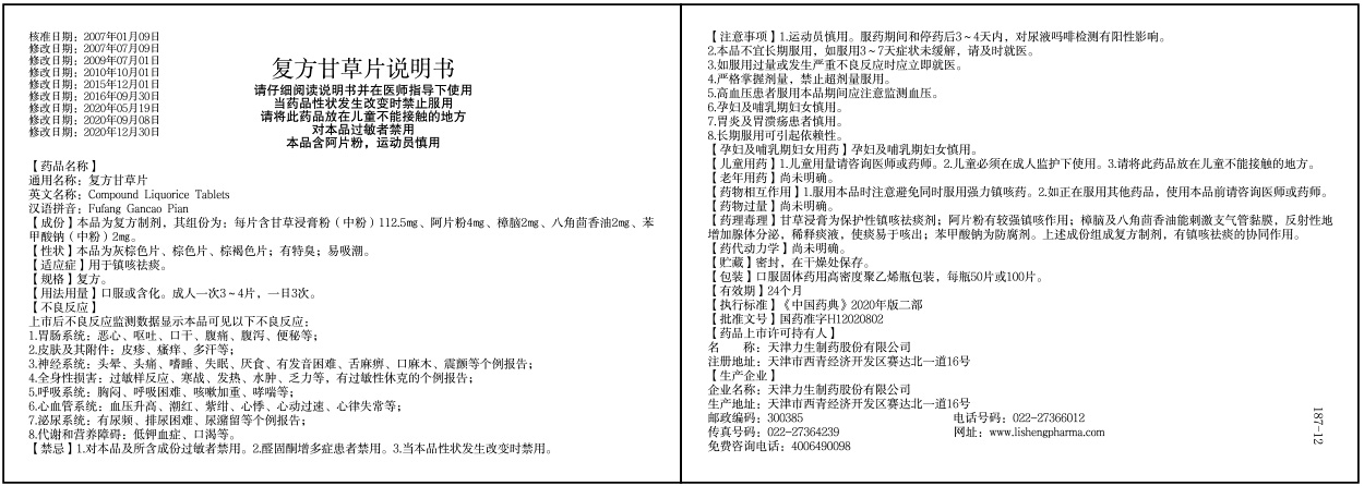
呼吸系统
复方甘草片
天下免费咨询电话
800-818-0098 / 400-649-0098
大客户平台
产品详情
返回列表
网站地图